
立即加星标
低空资讯不错过

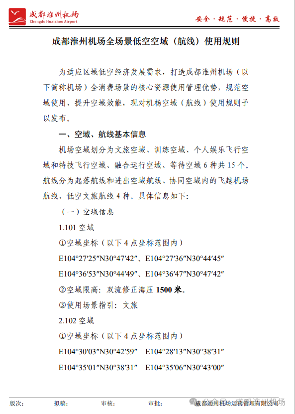
11月21日,成都通用机场公司圆满组织完成成都淮州机场全场景低空空域(航线)试飞工作,并正式发布成都淮州机场《空域使用规则》,标志着国内首个阶梯式低空空域正式投入使用。
按照惯例,优优带您深入一探究竟。
本次试飞成功检验了机场的管制协同、空域保障、应急处置能力。
在空域飞行计划办理中,得益于军民航管制部门得力指导,也得到了天府、中江、广汉等机场的鼎力支持,飞行计划办理快捷、飞行管制协同高效。

在试飞管制保障方面,机场公司联合试飞单位,严密制定试飞方案、扎实做好各项准备。在人、机、环、管等各项条件具备的情况下组织开飞。首次安排管制员分3批随机参与试飞,公司领导全程参与保障

持续强化试飞过程管控,空地协同取得了试飞宝贵的数据资料。

为确保试飞绝对安全,机场公司与试飞单位先后多次进行技术研讨,科学选择和协调两个备降机场。严密制定应急预案并组织演练测试,严格保持试飞过程地面处置力量应有状态,为安全有序试飞奠定了可靠基础。
试飞取得圆满预期后,机场公司正式发布成都淮州机场《全场景低空空域(航线)及使用规则》。新空域共有文旅空域、个人娱乐空域、特技空域、训练空域、融合空域、等待空域6种。

1. 文旅空域
文旅空域由4个细分空域组成,包含了五凤溪、贺麟故居、慈云寺、云顶牧场、龚家山观景台、中国橘乡、三角梅基地、鲜花山谷、花熳天下、广兴芍药园、古名天下等金堂县主要景点。目的在于按照省市县的要求,为推动全域低空旅游创造资源条件。

个人娱乐空域由3个细分空域组成。重点破解当前行业内存在的飞不起来、飞不畅快等问题。用空域高度提升安全裕度,用空域面积提升飞行自由度,使广大飞行爱好者充分享受翱翔蓝天的乐趣,引导低空经济大众消费的新浪潮。

特技飞行空域由2个细分空域组成。飞行高度达双流机场修正海压1800米,面积分别达到78.1和98.1平方公里。从此,天府之国有了自己的低空飞行竞技场,来自全世界各地的航空爱好者,可以在淮州机场释放低空极限运动的精彩。各类飞行赛事、会展再也不会为空域使用而烦恼。

本次机场共划设总面积为989.4平方公里,共7个训练空域。包括还针对应急救援训练需求,单独划设了两个直升机悬停训练空域,严谨控制空域间隔,灵活配置飞行高度,最大程度满足飞行科目训练需求,极大提升驻场单位飞行培训产品质量。

借鉴运输机场成熟模式,在本场周边设置6个半径2km圆形等待空域,供机场繁忙时进场航空器短时等待。使用目的在于锁定打造中国西部枢纽通用机场的目标大幅提升机场运行效率。

6. 融合空域

在机场西侧划设2块融合运行空域,计划后续在主管部门的指导下,有序进行有人、无人机融合运行的试点,真正探索一条符合民航规章符合安全运行要求、符合飞行客户需求低空经济的创新路子


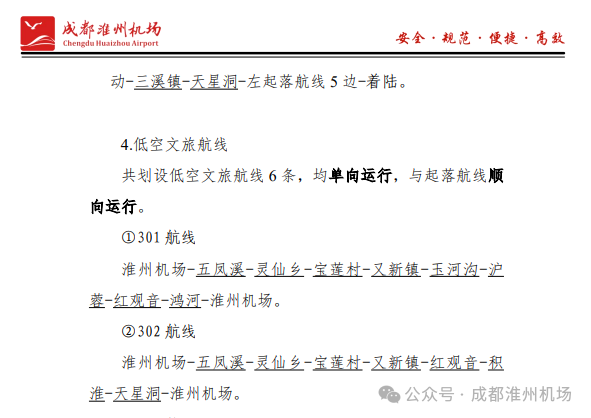
为满足大众旺盛的低空消费热情,构建金堂全域低空旅游网络,在原有“揽胜沱江”“鸟瞰五凤”“畅翔花海”,3条文旅航线基础上,全新发布5条低空文旅航线。

此次全新发布 “五凤齐飞”“飞越淮州”“云游仙踪”“浪漫樱花”“环飞金堂”5条全新低空文旅航线,全面涵盖了金堂诸多人文、山水、自然景点,全面拉开全域低空旅游的精彩帷幕,以满足广大航空爱好者日益旺盛的低空消费需求。

1.专业化设计
自今年9月获批阶梯式空域以来,机场公司组织专业技术力量,历时2个月时间,紧贴国家对发展低空经济的政策导向,在深入调研分析市场需求,全面学习民航各项规章的基础上,对阶梯式机场空域进行深度设计和规则。

初稿形成后,联合多家驻场单位飞行教员进行图上推演、谨慎修订,新空域航线的划设均在民航的法规框架内将淮州机场核心资源的效能发挥到极致。
2.规范化使用
坚决贯彻低空“开放不等于放开”的理念。新空域航线的设计规则在严格依据国家法律、民航规章的同时,引入先进理念全新发布空域使用规则,明确空域性质、管理单位、使用主体,规范机场开放时机及运行最低气象标准,统一归类可使用的航空器及驾驶员资质。

特别是首次规范建立机场运行基本规则,明确在机场空域内航空器高度表的拔正程序,为新空域的规范使用、安全投用奠定了坚实基础。
3.精细化保障

严格按照已经审议生效的手册和流程开展工作。同时,已经启动气象探测雷达安装和多构型航空器空中管制辅助。通用机场飞行区资源管控等系统研发等工作飞行服务站的申请资料,已经递交通过文审近期将实地验收并投入使用。

随着新空域的全面投用,淮州机场飞行保障和服务将更加安全、规范、高效、便捷!欢迎社会各界航空单位到淮州机场考察、交流学习。让我们一起,携手共创低空经济美好明天。



