立即加星标
低空资讯不错过
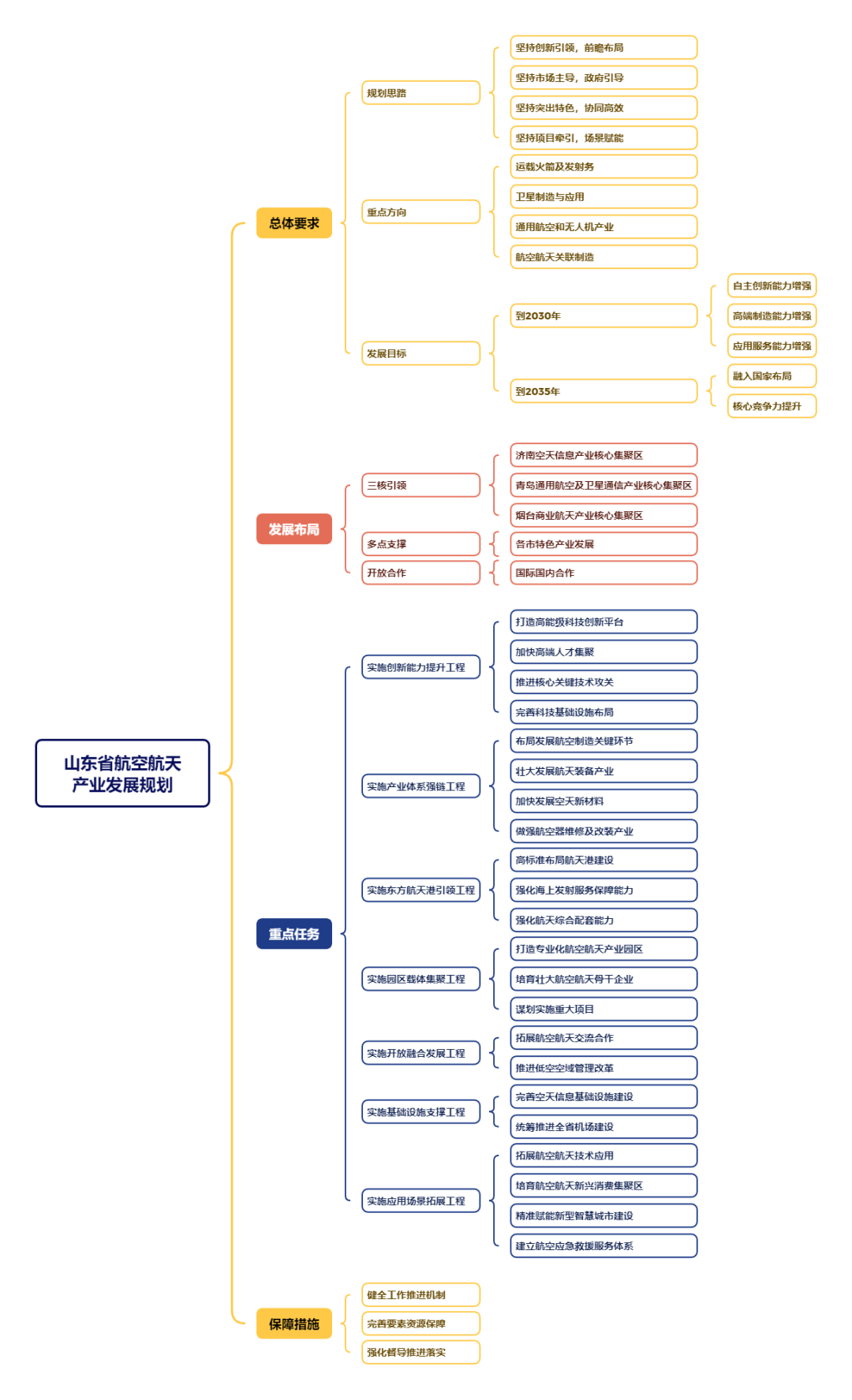
到2030年,全省航空航天产业核心竞争力显著增强,形成更高水平的研发、制造、服务、应用体系。
1.自主创新能力明显增强。集聚培育一批科研院所、新型研发机构、实验室,新建5家以上国家级企业技术中心、制造业创新中心、技术创新中心、工程研究中心。
2.高端制造能力明显增强。建成东方航天港、卫星星座、国际枢纽机场等一批标志性工程,力争全省航空航天重点企业达到300家,打造10个左右特色鲜明的航空航天产业园区,形成5个以上优势突出的省级战略性新兴产业集群、雁阵形集群。
3.应用服务能力明显增强。海上常态化、高频化、航班化发射保障能力显著增强,形成较为完备的卫星组装制造和火箭制造、发射能力。空天信息基础设施更加完善,布局建成通用机场50个左右,航空运营服务网、低空监视服务网初步建成,通用航空、无人机、卫星数据等新场景应用更加丰富。
到2035年,全面融入国家航空航天产业发展布局,商业航天、低空经济、空天信息等重点产业核心竞争力大幅提升,跻身航空航天制造强省之列,为推进航空航天强国战略提供坚实支撑。
扫描二维码阅读山东省人民政府办公厅印发《山东省航空航天产业发展规划》的通知全文
往期回顾
声明:本文内容来自于公开资料,力求真实来源,谨供读者了解交流。本文内容不涉及任何保证,不应被视为投资、买卖、研究等建议。如有内容意见或者侵权,请联系本公众号处理。



